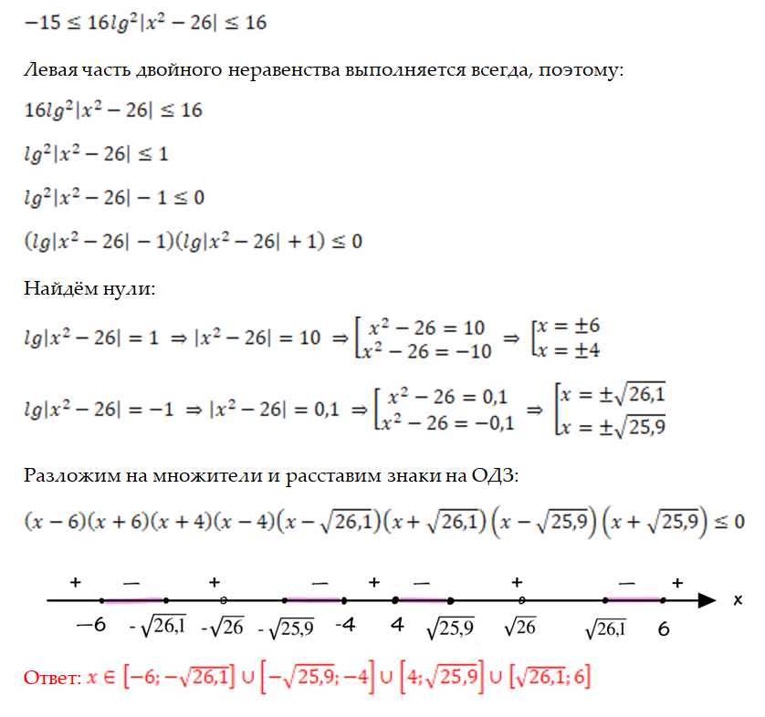
ЕГЭ профиль № 14
Логарифмы

задача № 14, егэ профиль математика
логарифмы, репетитор егэ математика